文库 服务类 评估

城市活动断层探测及危险性评价项目方案(182页)

城市活动断层探测 城市活动 危险性评价 DOCX   182页   下载54   2024-04-26   浏览359   收藏46   点赞220   评分-   20.00
温馨提示:当前文档最多只能预览 10 页,若文档总页数超出了 10 页,请下载原文档以浏览全部内容。
城市活动断层探测及危险性评价项目方案(182页) 第1页
城市活动断层探测及危险性评价项目方案(182页) 第2页
城市活动断层探测及危险性评价项目方案(182页) 第3页
城市活动断层探测及危险性评价项目方案(182页) 第4页
城市活动断层探测及危险性评价项目方案(182页) 第5页
城市活动断层探测及危险性评价项目方案(182页) 第6页
城市活动断层探测及危险性评价项目方案(182页) 第7页
城市活动断层探测及危险性评价项目方案(182页) 第8页
城市活动断层探测及危险性评价项目方案(182页) 第9页
城市活动断层探测及危险性评价项目方案(182页) 第10页
剩余172页未读, 下载浏览全部
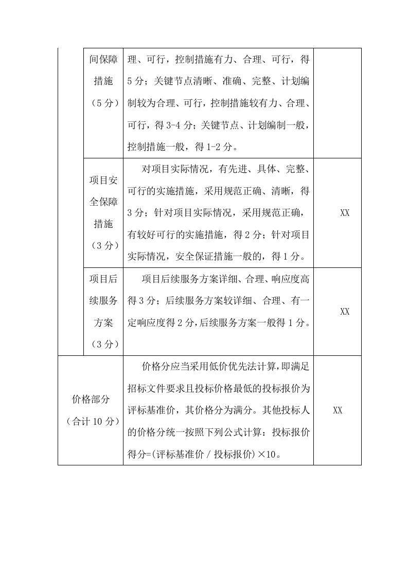
城市活动断层探测及危险性评价 项目 方案 投 标 文 件 ( 方案模板 ) 投标人: XXXXX (单位盖章) 2024 年 2 月 5 日 评分索引页 评分因素 评分标准 页码 分值构成 (总分100分) 商务部分:65分; 技术部分:25分; 价格部分:10分 商务部分(65分) 地震工程类业绩 (24分) 1、近 5 年(201 6 年至今)承担完成了城市活动断层探测与地震危险性评价项目,每个项目得3分,总分10分. XX 2、近 3 年(201 8 年至今)承担合同额1 00 万以上(含1 00 万)浅层地震勘探项目的,每1个项目计2分,最高得8分。 XX 3、完成活动断层地震勘探探测,其成果获优良评价的每有1项得2分,最高得6分。 XX 注:1、以上项目业绩不可重复计分。 2、提供合同复印件及项目验收完成相关证明材料,须加盖单位公章。 3、成果获得优良评价的应提供相应的专家评审意见。 XX 仪器设备 (8分) 1、对比各投标文件,仪器设备能够完全满足勘测要求,所采用的地震仪应具有数据实时回收及对回收数据质量的监控功能。为了有效接收地震波信号,应采用较为先进的低噪声、低畸变的宽频带地震检波器,采用数字检波器的得8分。 2、对比各投标文件,仪器设备基本满足勘测要求的,采用模拟检波器的得 5分。 3、对比各投标文件,仪器设备不能满足勘测要求的,得0分。 XX 项目组人员素质 ( 8 分) 1、投入人员配置满足采购需求,项目组人员人数大于6人,职称、专业对口,其中正高级≥1人、副高级≥3人,相关项目工作经验丰富,施工机构及组织体系完善、合理: 8分。 2、投入人员配置满足采购需求,项目组人员人数大于5人,职称、专业较对口,其中副高级≥2,相关项目工作经验较丰富,施工机构及组织体系较完善、较合理: 6分。 3、投入人员配置基本满足采购需求,副高级≥1人,相关项目工作经验偏少,施工机构及组织体系基本完善、合理:3分。 4、不具备或其他,0分。 注:项目组人员均须为投标单位的正式员工,须提供相关人员的简历和近半年(2020年 10 月至今)的社保缴纳证明复印件且加盖公章。(社会保险缴纳证明须加盖社保部门专用章,否则不予认定;专业技术职称需提供复印件并加盖公章。未提供均不得分。) XX 项目负责人业绩 (10分) 1、 项目负责人 具有副高级以上(含)专业技术职称并从事类似勘探工作10年以上,得2分;从事类似勘探工作6年以上,得1分;其它情况,0分。 2、项目负责人近5年完成城市活断层探测项目浅层地震勘探专题,每个得 2 分,最高8分。 (需 提供
城市活动断层探测及危险性评价项目方案(182页)
下载提示

任何单位或个人认为通过本站提供的信息和服务可能涉嫌侵犯他人合法权益,应该及时书面反馈,并提供身份证明、权属证明及详细侵权情况证明,本站在收到上述法律文件后,将会尽快移除被控侵权内容。

因本站服务引起的或与本站有关的任何争议,各方应友好协商解决;协商不成的,任何一方均可将有关争议提交至本站所属地仲裁委员会并按照其届时有效的仲裁规则仲裁;仲裁裁决是终局的,对各方均有约束力。