文库 工程类 环保工程

松材线虫防治项目方案(57页)

项目方案 DOCX   57页   下载27   2024-07-17   浏览502   收藏23   点赞29   评分-   21847字   免费文档
温馨提示:当前文档最多只能预览 10 页,若文档总页数超出了 10 页,请下载原文档以浏览全部内容。
松材线虫防治项目方案(57页) 第1页
松材线虫防治项目方案(57页) 第2页
松材线虫防治项目方案(57页) 第3页
松材线虫防治项目方案(57页) 第4页
松材线虫防治项目方案(57页) 第5页
松材线虫防治项目方案(57页) 第6页
松材线虫防治项目方案(57页) 第7页
松材线虫防治项目方案(57页) 第8页
松材线虫防治项目方案(57页) 第9页
松材线虫防治项目方案(57页) 第10页
剩余47页未读, 下载浏览全部
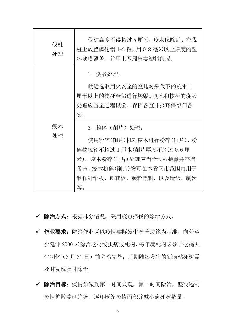
松材线虫防治 项目 方案 投 标 文 件 ( 方案模板 ) 投标人: XXXXX (单位盖章) XX 年 X 月 X 日 目录 1. 技术部分 5 1.1. 对本项目服务总体要求的理解 5 2. 服务方案 8 2.1. 项目计划方案 8 2.1.1. 乐平市 松材线虫病疫木除治 8 2.1.2. 除治范围及要求 8 2.1.3. 普查除治技术规范 10 2.1.4. 疫情普查 10 2.1.5. 疫木定标 10 2.1.6. 疫木清理 10 2.1.7. 伐桩处理 10 2.1.8. 检查验收 11 2.1.9. 查验指标 11 2.1.10. 处罚条款 12 2.1.11. 档案材料 14 2.2. 项目进程保障方案 14 2.2.1. 主要方案 15 2.2.2. 时间安排 17 2.2.3. 工作计划 17 2.2.4. 详细的可行性服务方案 18 2.3. 项目质量保证方案 32 2.4. 投标人专业化水平、诚信建设、品牌建设、服务能力 42 2.4.1. 专业化水平 42 2.4.2. 诚信建设 42 2.4.3. 品牌建设 43 2.4.4. 服务能力及投标人提供的专业技术人员的构成 44 3. 应急服务措施 45 3.1. 预防为主,常备不懈 45 3.2. 统一指挥,分级负责 45 3.3. 快速有效,减少损失 46 3.3.1. 突发事件应急处理指挥部的组成 46 3.4. 除治方法、经验和熟悉情况 46 3.5. 实施措施和保证措施 48 3.5.1. 统一要求 48 3.5.2. 处罚条款 52 3.5.3. 档案材料 53 3.6. 服务响应时间 53 3.7. 组织机构及服务质量 54 3.7.1. 服务质量目标保证 54 3.7.2. 工程质量目标 55 温馨提示: 本方案目录中的内容在word文档内均有详细阐述,如需查阅,请购买后下载。 技术部分 对本项目服务总体要求的理解 1、对本项目服务总体要求的理解 松材线虫病在我国是一种典型的病原主导的毁灭性传染病。1982年在南京首次发现以来,先后扩散到我国17个省(市),每年发生面积10万hm2,累计枯死松树5000多万株,直接经济损失50亿元,间接经济损失250亿元。每年以6000公顷的速度增加。 崂山全区有松林面积17058.82hm2,占有林地面积的82.68%;其中纯林面积14210.35hm2,占有林地面积的68.87%,主要是生态公益林,以黑松和赤松为主。为切实做好辖区内松材线虫病疫情除治工作,确保森林资源和生态安全,根据《森林病虫害防治条例》、国家林业局《松材线虫病疫区和疫木管理办法》、《松材线虫病防治技术方案(修订版)《 乐平 市人民政府森林防火和林业有害生物防控指挥部文件》(崂森防〔2018〕5号)等有关规定,坚持“预防为主、科学治理、依法监管、强化责任”的方针,以保护森林资源和国土生态安全为目标。 本项目位于 乐平
松材线虫防治项目方案(57页)
下载提示

任何单位或个人认为通过本站提供的信息和服务可能涉嫌侵犯他人合法权益,应该及时书面反馈,并提供身份证明、权属证明及详细侵权情况证明,本站在收到上述法律文件后,将会尽快移除被控侵权内容。

因本站服务引起的或与本站有关的任何争议,各方应友好协商解决;协商不成的,任何一方均可将有关争议提交至本站所属地仲裁委员会并按照其届时有效的仲裁规则仲裁;仲裁裁决是终局的,对各方均有约束力。