文库 工程类 建筑工程

环焊缝开挖与修复施工组织设计(134页)

施工 施工组织设计 设计 DOCX   132页   下载31   2025-05-14   浏览39021   收藏35   点赞11   评分-   89918字   300积分
温馨提示:当前文档最多只能预览 10 页,若文档总页数超出了 10 页,请下载原文档以浏览全部内容。
环焊缝开挖与修复施工组织设计(134页) 第1页
环焊缝开挖与修复施工组织设计(134页) 第2页
环焊缝开挖与修复施工组织设计(134页) 第3页
环焊缝开挖与修复施工组织设计(134页) 第4页
环焊缝开挖与修复施工组织设计(134页) 第5页
环焊缝开挖与修复施工组织设计(134页) 第6页
环焊缝开挖与修复施工组织设计(134页) 第7页
环焊缝开挖与修复施工组织设计(134页) 第8页
环焊缝开挖与修复施工组织设计(134页) 第9页
环焊缝开挖与修复施工组织设计(134页) 第10页
剩余122页未读, 下载浏览全部
环焊缝开挖与修复施工组织设计 目录 1、施工组织设计 1 (一)工程概况 1 1.工程名称、建设规模、建设地点、工程特点、开竣工时间 1 2.自然条件、社会依托 1 3.主要工程量 2 4.主要设备、材料和特殊材料情况 2 (二)施工部署 4 1.组织管理机构 4 2.施工任务划分 4 3.施工计划 5 (三)工程施工方案 5 1.焊缝定位方案 5 2.基坑开挖方案 5 3.焊口检测 8 4.防腐补口补伤 8 5.雨季施工方案 14 6.排水施工措施 16 7.防风施工措施 19 (四)施工准备工作 20 1.施工准备工作一览表 20 2.施工准备工作内容及措施 23 (五)施工总进度计划 29 1.施工进度计划 29 2.施工进度保证措施 29 (六)各项资源需要量计划 32 1.人力资源需求计划 32 2. 施工机具 配备计划 34 2.1计划用于本工程主要施工机械及工具 34 (七)质量保证措施及 HSE 作业计划书 37 1.质量保证体系与控制措施 37 2.HSSE管理体系与保证措施 45 (八)工期保证措施 104 1.计划控制 104 2.合同控制 107 3.现场控制 107 4.施工调度控制 109 (九)材料、设备的购、保、检、运措施 110 1.物资的接收和检验 110 2.物资储存与保管 110 3.物资的出库发放及吊装运输 111 (十)降低成本措施 112 1.施工项目成本控制的原则 112 2.工程项目成本控制的方法 113 3.工程项目成本控制的内容 114 4.施工项目成本控制的实施 116 (十一)信息及文控管理措施 117 1.信息、文档管理与控制的概述 117 2.信息、文档管理与控制模式 118 3.信息、文控管理主要岗位职责 119 4.信息管理 120 5.文档管理 121 1、施工组织设计 (一)工程概况 1.工程名称、建设规模、建设地点、工程特点、开竣工时间 1.1工程名称 XXX分公司 2021年环焊缝开挖与修复(第二批)Ⅰ标段 1.2建设规模 XXX 管道于2010年9月28日建成投产。管道输送介质为天然气,管径为660mm,壁厚为7.1-14.3mm,材质采用X60(L415)/X65(L450)钢,设计压力为6.3MPa,设计输量为34亿m³/年。环焊缝开挖验证是其风险排查治理的主要手段,按照公司环焊缝开挖工作原则,分公司对排查范围内管道问题环焊缝进行了梳理,2021年第二批计划开挖验证 XXX 198道问题焊口,9处地下水位高的问题焊缝采用沉箱法进行开挖及修复,其余189道问题焊口开挖方式采用人工开挖。分两个标段进行,本标段检测涩北首站辖区88道问题焊口。 1.3建设地点 涩北首站 1.4工程特点 1.4.1 本工程 地表植物生长脆弱,施工时 需采取特殊措施 对自然环境 进行 保护。 1.4.2当地施工阶段风沙较大,容易引起沙城暴,导致无法
环焊缝开挖与修复施工组织设计134页
下载提示

任何单位或个人认为通过本站提供的信息和服务可能涉嫌侵犯他人合法权益,应该及时书面反馈,并提供身份证明、权属证明及详细侵权情况证明,本站在收到上述法律文件后,将会尽快移除被控侵权内容。

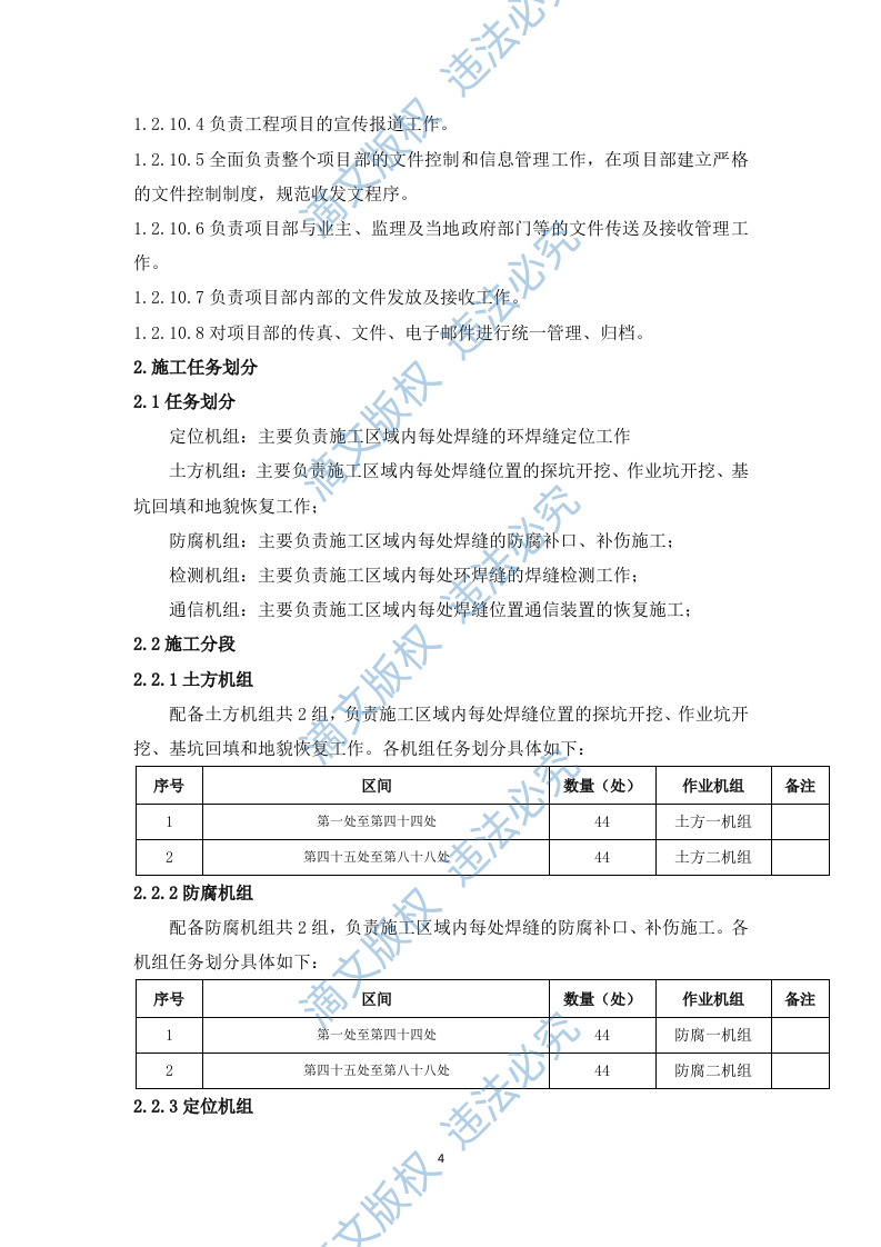
因本站服务引起的或与本站有关的任何争议,各方应友好协商解决;协商不成的,任何一方均可将有关争议提交至本站所属地仲裁委员会并按照其届时有效的仲裁规则仲裁;仲裁裁决是终局的,对各方均有约束力。